登录
|
入会
|
EN
搜索
搜索
网站首页
优米视讯是什么app
协会简介
协会章程
协会领导
协会部门
专业委员会
产业集群
通知文件
会员分布
资讯中心
协会新闻
行业资讯
国际交流
质量标准
政策法规
招聘就业
信息中心
数据查询
经济运行
协会出版物
品牌展示
优米app下载安装
会员名录
入会申请
专题专栏
中国国际家具展览会
中国(广州)国际家博会
沈阳国际家博会
技能竞赛
设计奖项
职业培训
网站首页
优米视讯是什么app
协会简介
协会章程
协会领导
协会部门
专业委员会
产业集群
通知文件
会员分布
资讯中心
协会新闻
行业资讯
国际交流
质量标准
政策法规
招聘就业
信息中心
数据查询
经济运行
协会出版物
优米app下载安装
会员名录
入会申请
品牌展示
专题专栏
中国国际家具展览会
中国(广州)国际家博会
沈阳国际家博会
技能竞赛
设计奖项
职业培训
资讯中心
资讯中心
协会新闻
行业资讯
国际交流
质量标准
政策法规
招聘就业
质量标准
您的位置:
首页
>
资讯中心
>
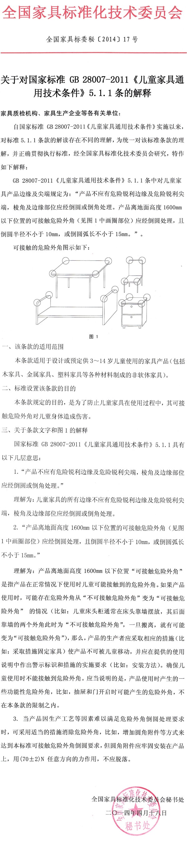
关于国家标准GB 28007《儿童家具通用技术条件》5.1.1条款的解释
关于国家标准GB 28007《儿童家具通用技术条件》5.1.1条款的解释
来源:优米app有哪些
作者:优米app有哪些
日期:2014-04-23
×
登录
用户名
密码
登录
取消
还没有账号?申请入会
app优米